学校首页
学校首页
部门首页
工作动态
教学研究
教学科研
教学成果
教学资源
大师讲堂
特色专业
教学竞赛
实践教学
实验实训
校企合作
毕业设计(论文)
规章制度
学习园地
教务网络管理系统
尔雅通识课
下载专区
部门首页
>
工作动态
>
正文
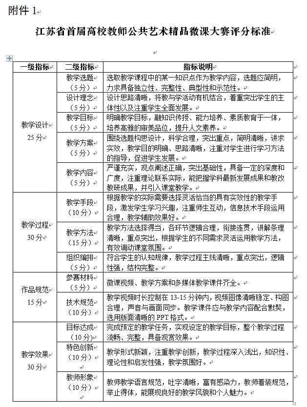
省教育厅办公室关于举办江苏省首届高校教师公共艺术课程微课大赛的通知
作者: 时间:2016-03-01 点击数:
上一篇:
关于举办首届江苏省高校书法教育教学
下一篇:
本学期期末考试将于2016年1月6日开始
Copyright© 2015 江南影视艺术学院教学部 All Rights Reserved.
学院地址:江苏省无锡市藕塘职教园区钱胡路812号